Solved
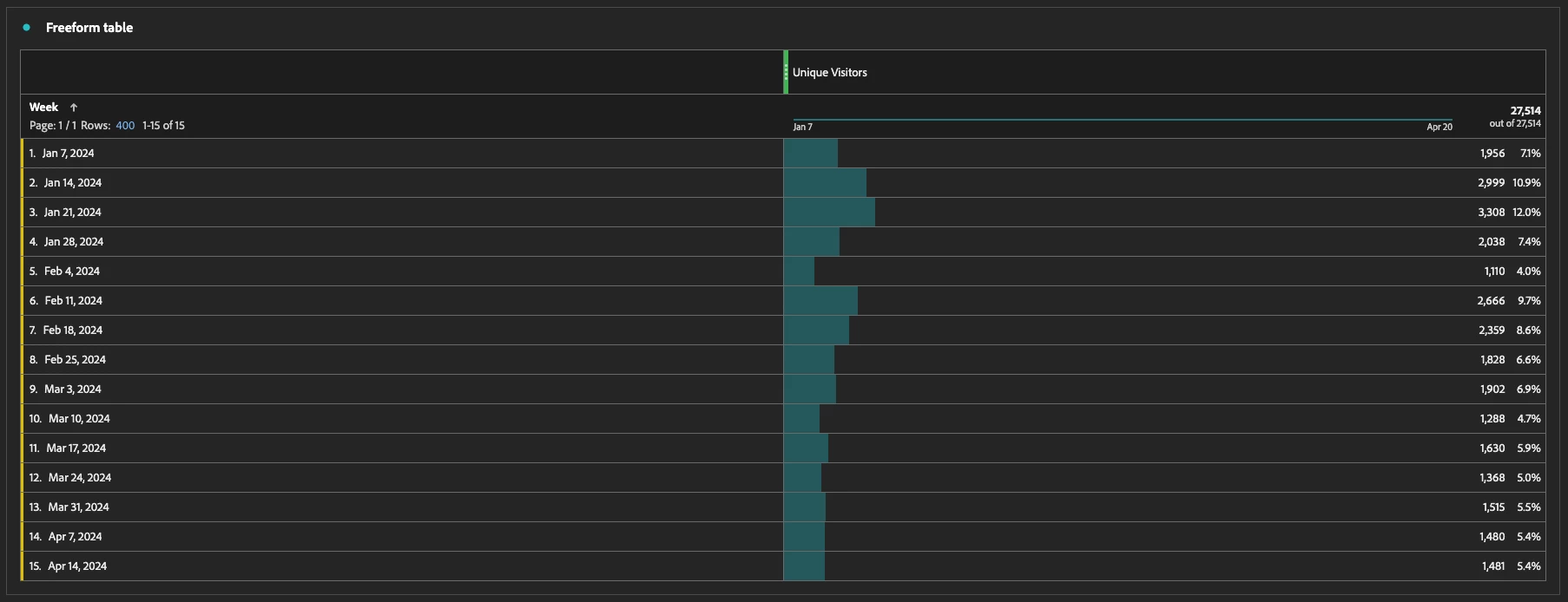
Get Weekly Unique Visitor count on adobe analytics dashboard
hi,
is there a way to Get Weekly Unique Visitor count on adobe analytics dashboard for every week over a large timeframe, without having to manually create a new date range for every week?
