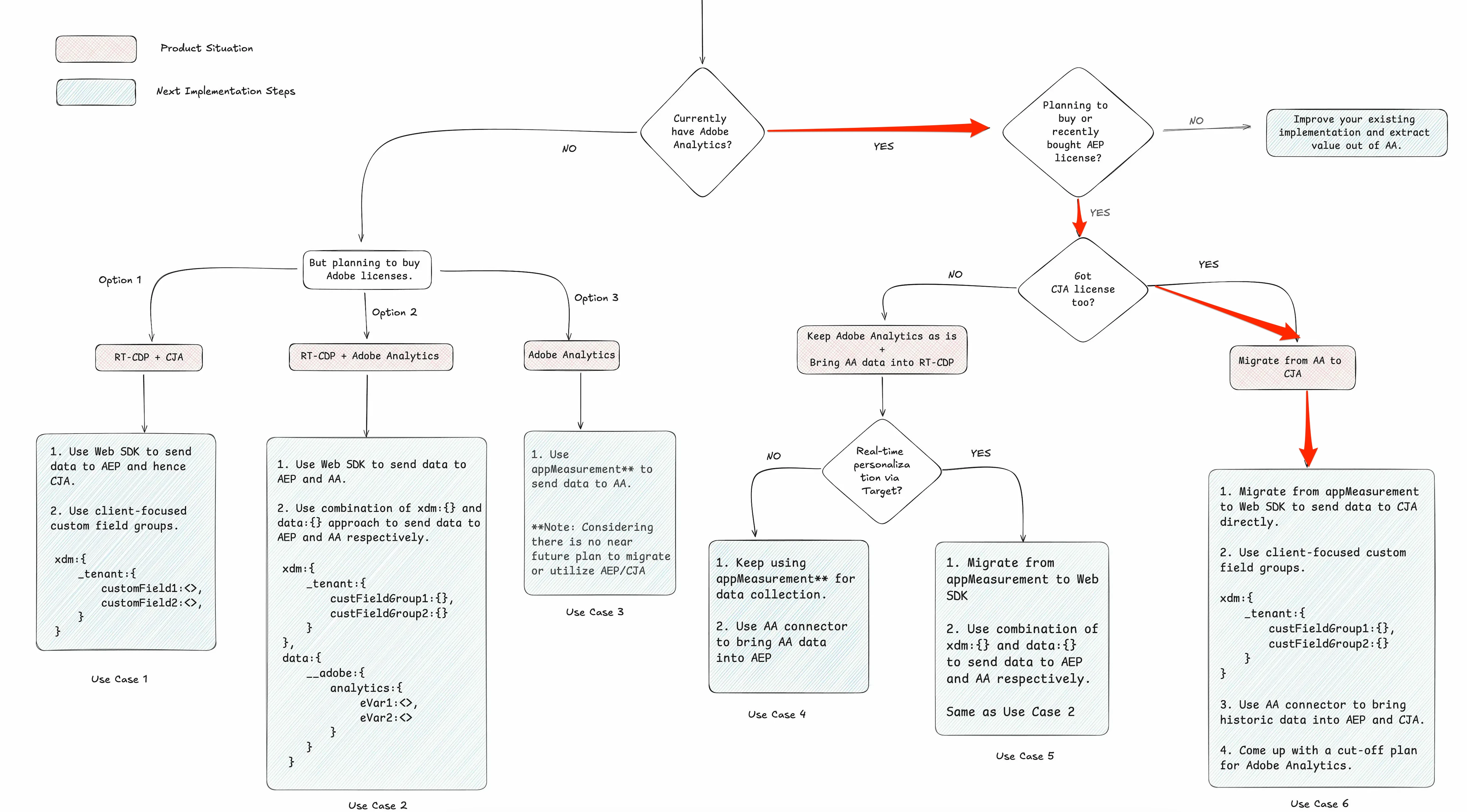
Has anyone used the app measurement variables to go into websdk as a websdk variable for AEP ?
Hello everyone,
Has anyone used adobe's app measurement "s" variable and mapped it to the "_data" variable in WebSDK ?
I have successfully done the above part using the method Rajdeepsingh posted https://medium.com/@rajd33p/web-sdk-for-adobe-analytics-the-best-possible-way-to-collect-data-6a54a965fe54


, however now I would like to send this to to AEP through a datastream so that I can eventually use it in CJA.
I do not want to use the Adobe analytics experience event template schema, rather want to use something custom schema but wasnt sure how the product string and other variables would be designed. Has anyone successfully implemented anything of this sort ?
Any suggestions will be appreciated.
Thanks