Adobe Experience Platform Launch Notification Service with Adobe I/O Runtime
Authors: Prateek Kejriwal and Abhishek Kumar

Technology has evolved quickly, particularly in the last ten years in Customer Experience Management with every company striving to deliver better customer experiences. Cutting new technologies have enabled our customers. It is very important for every tech company to have a knowledge of who is changing what and what is being changed by whom. However, faster deployments and updates have made it difficult for our customers to keep their innovation updates governed and controlled.
A better way to manage your experience deployments is by enabling your tag management solution like Adobe Experience Platform Launch to keep you informed of any changes on your preferred touchpoint, be it a Slack Channel or a Push Notification.
In this blog, we will discuss how you can use Adobe I/O Runtime to send notifications to configured endpoints as soon as any Adobe Experience Platform Launch build goes to production.
Benefits of this type of notification
These notifications allow clients to add real-time notifications in Adobe Experience Platform Launch and get the required events on their preferred touchpoints. Here are some of the benefits:
-
Robust Governance Process: This type of notification allows the clients to create a strong governance process while working with multiple parties working directly on Adobe Experience Platform Launch.
-
Real-time Notification: This allows the stakeholders to be informed of changes as soon as they happen without the need of logging into Adobe Experience Platform Launch and searching through Audit events.
-
Improved Transparency: This will also improve transparency in the team in relation to the production environment and make the troubleshooting faster.

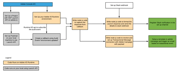
Solution Workflow
We consumed Audit Events produced by Adobe Experience Platform Launch, process them, then sent it to a configured location. This location can be anything that supports HTTP protocol like Slack Incoming Webhooks, Adobe Campaign Endpoints, Microsoft Teams, or PUSH notification service.
Below is an overview of the tasks that one may need to complete to implement such a solution.

Now, we will discuss the requirements and the steps to create a launch notification service with Adobe I/O Runtime.
Prerequisites
Before we get started with the implementation steps, let’s make sure we have the following requisites ready. They are:
-
Access to Adobe Experience Platform Launch Property
-
Access to Adobe I/O Runtime
Implementation Steps
-
Request Adobe I/O Runtime access from an Adobe representative or you can click on the “Apply Now” button here.
-
Once you have access to I/O Runtime, follow the steps mentioned here to set it up on your local machine.
-
Create a new project on Adobe I/O Console to access Adobe Experience Platform Launch APIs and follow the instructions mentioned here to set up Postman with Adobe Experience Platform Launch APIs.
-
Create an incoming message webhook on Slack. You can follow the instructions here to create an incoming webhook.
-
Once a webhook is created, it will be accessible through a URL like this:
https://experience.adobe.com/#/@<Login Company -
Extract the property ID from the Home URL of your launch property. The one with the bold characters will be your property ID.
https://experience.adobe.com/#/@<Login Company Name>/launch/companies/COMPANY_ID/properties/PROPERTY_ID/overview -
Verify and Run the Checklist: We have successfully completed our initial setup and now it’s time to do some development and deployment. Here is a recap of all the tasks completed:
-
Set up Adobe I/O Runtime
-
Set up Adobe I/O Project with Adobe Experience Platform Launch APIs
-
Set up Slack Webhook
-
Extract launch property ID
-
-
Code the I/O Runtime Action. This action can be a node.js package, following the coding paradigm of an Apache OpenWhisk Action. Here are some properties of the designed action. The action should:
-
Accept JSON data.
-
Support different notification endpoints. We can use the Slack Webhook URL created in Step 4 here.
-
Consume Audit Events from Adobe Experience Platform Launch.
-
Process different types of events from Adobe Experience Platform Launch.
-
Filter events based on the type and launch property ID.
** Check event to be “environment.updated”
** Check the User ID not to be a null
** Check the environment to not be “staging” or “development”
** One can also use the extracted Launch property ID as a filter.
-
Send the filtered events to different endpoints
-
-
Once the action is developed, deploy it as a web action to Adobe I/O Runtime and create a POST endpoint for the same. The endpoint will look something like this:
https://runtime.adobe.io/apis/NAMESPACE/BASE_PATH/API_PATHSample I/O Runtime action is available here for reference. This action is used as a reference in this blog post and has the properties mentioned above. The code available in Github can be repurposed for custom use-cases.
-
Now, we are going to create a callback to listen to an event from Adobe Experience Platform Launch Property. Follow the instructions mentioned in the Adobe Launch Callback Section. While creating the callback, we will use the event:
environment.updatedand Adobe I/O Runtime action endpoint discussed in Step 8.
Use the launch property ID extracted from Step 6 and use it as a path parameter.
When you hit the API to create a callback, the response should be a JSON on the response pane which should indicate that the callback is created.
-
Now, the callback has been created. Go to your Adobe Launch Property and publish a new library to production. On any update to your environments, there will be a call to Adobe I/O Runtime action, which can be validated by looking for activation logs through Adobe I/O Runtime CLI.

-
At this point, our work is done. Adobe I/O Runtime will automatically send a message to configured endpoints and let the endpoints process it in their own way. For example Slack Bot will show a message in a configured channel.
Great! We have successfully completed setting up a notification service in Slack that will notify you whenever anybody publishes Adobe Experience Platform Launch build to the production environment.
If you already have Adobe I/O Runtime up and running, download the code from the GitHub repository and start receiving notifications.
What’s Next
This is just an example, there are multiple use-cases that can be solved using this methodology with some tweaks and customizations such as:
- Filtering the events as per the requirement.
- Use an email client such as Adobe Campaign, instead of Slack, to send an email notification.
- Usage analytics on Adobe Experience Platform Launch.
Follow the Adobe Experience Platform Community Blog for more developer stories and resources, and check out Adobe Developers on Twitter for the latest news and developer products. Sign up here for future Adobe Experience Platform Meetups.
References
- Adobe Experience Platform
- Adobe I/O Runtime
- Create Adobe Experience Platform Launch Property
- Sample Code on Github
- Adobe Experience Platform Launch Postman Collection
- Adobe I/O Runtime Github
- Adobe I/O Console
Originally published: Oct 15, 2020