Audience evaluation in future date | Community
Skip to main content
Anuhya-Y
New Participant
May 11, 2024
Question

Audience evaluation in future date

  • May 11, 2024
  • 1 reply
  • 836 views

Is it possible to set a condition to evaluate an audience at a certain future date? Is there a way to check if the current date matches a hardcoded date or the date when the audience is supposed to be evaluated in the segment? Profile data won't include future date information, which means no attribute from the profile can be used for the date condition.

 

The use case is, incrementally loading profile data every day. We need to pre-build the audience in advance, but the evaluation should occur in the future. This ensures that the audience evaluates profiles based on the latest data only instead of evaluating from the day the audience was built.

This post is no longer active and is closed to new replies. Need help? Start a new post to ask your question.

1 reply

Danny-Miller
Employee
May 22, 2024

@anuhya-y Not quite following why this can't evaluate on a daily basis.  The audience will always evaluate a profile based on the latest data only instead of evaluating from the day the audience was built.  If you don't want to activate it till some date, then add a schedule to the activation.

https://experienceleague.adobe.com/en/docs/experience-platform/destinations/ui/activate/activate-segment-streaming-destinations#scheduling

Hope that helps

Anuhya-Y
Anuhya-YAuthor
New Participant
May 23, 2024

@danny-miller 

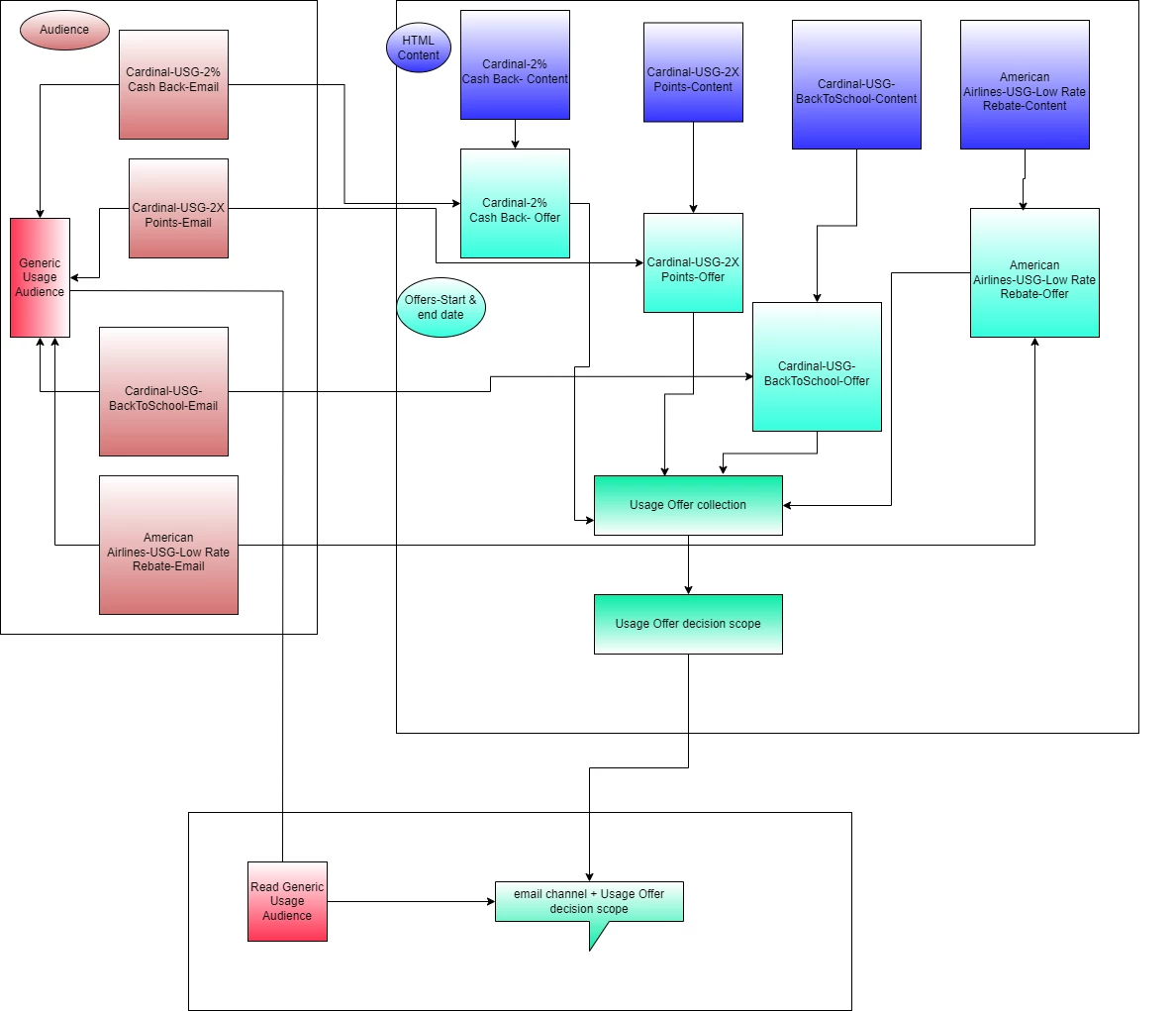
Here is the scenario, a parent segment (comprising child segments) is used in an AJO campaign that runs daily. Offers are added to child segments based on their start and end dates, displaying relevant offer content in emails according to the child segment.

We need a solution where child segments are evaluated according to their start and end dates. This would ensure that profiles enter the campaign only when they reach the start date. Currently, profiles are evaluated immediately and become part of the campaign, receiving an email without any offer, which they shouldn’t receive.