Luma Tutorial - Identity Mapping of WebSDK events with CRM
Hi,
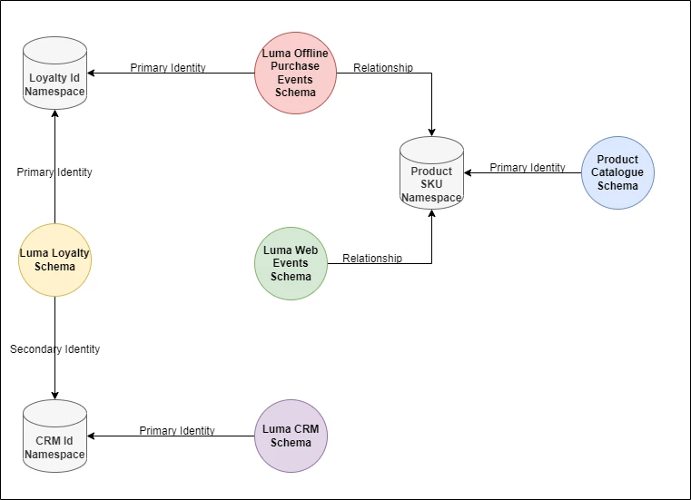
I'm exploring AEP space and going through the LUMA Store tutorial. During identity mapping phase between the schemas, I'm not able to connect the dots on how Web Events schema use identity namespace to connect with CRM id that is passed from client side along with ECID? I understand the identity mapping between others schema that we define manually on schema level. For clear understanding, I've this diagram... Just wanted to know, what actually happens behind the scene to connect Web Events data with CRM Schema since we are not defining the identity namespace between those?

