Federated Audience Composition (FAC): Choosing the Right Audiences for Federation, A Practical Guide
How do we design and discover audiences which should be federated?
Federated Audience Composition (FAC) enables the use of audiences built from decentralized data residing outside the Adobe Experience Platform (AEP) alongside those created with data residing inside AEP. It makes previously inaccessible enterprise data in warehouses actionable in engagement workflows, by creating new audiences and enriching existing audiences without the need to copy the underlying raw data into AEP.
Deciding what data should be federated versus ingested is crucial to unlocking the full potential of Federated Audience Composition (FAC). A comprehensive plan of which data sets should reside in enterprise data warehouse vs those in AEP will help accelerate implementation of use cases and time to market. This is where Addressable and Engageable Audience Maps, a structured approach to discover and design audiences come to the rescue.
Before diving into Audience Maps, let's distinguish between addressable and engageable audiences, the two key concepts that can help accelerate your marketing technology implementation and inform decisions on which audiences need to be federated.
Addressable Audience (Who Can You Reach?): This group consists of users who can be targeted for brand initiated experiences based on shared characteristics like demographics, preferences, interests, historical purchase history, etc. Addressable audiences can mirror marketing personas, such as high-value customers, lapsed customers, which marketing teams typically design outside of the AEP platform for campaigns with expected marketing outcomes.
Engageable Audience (Who Is Most Likely to Engage?): This group consists of users who can be targeted for in-the moment experiences as they actively engage with your brand such as - visiting websites, clicking on ads or responding to emails. The addressable audiences can be used to refine engageable audiences such that these users most likely to interact with your marketing campaigns and enabling you to tailor content for optimal results.
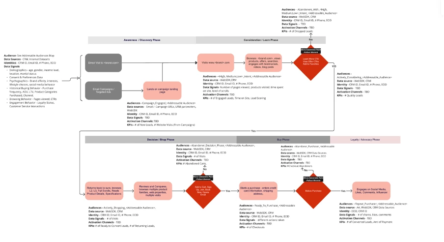
Let’s look at sample use case (Repeat Purchase) to illustrate how you can identify addressable vs engageable audiences:
Step 1: Identify Business Objective and KPIs for Use Case: The repeat purchase use case focuses on identifying customers who have made a single purchase within a defined period and aims to re-engage them through targeted campaigns. By encouraging a second purchase, businesses can strengthen customer loyalty, increase overall retention, and enhance lifetime value.
Step 2: Identify Marketing Personas (Addressable Audiences): Identify potential target audiences, for the repeat purchase use case.
Some examples of marketing personas which can be federated:
- High Value Customer Personas: Loyal customers who have made multiple high-value purchases and are ideal for retention campaigns.
- One-Time Purchasers: Customers who have only made a single purchase and need encouragement to return for a second buy.
- Lapsed Repeat Buyers: Previously frequent buyers who haven’t made a purchase in a while, requiring re-engagement.
- Active Repeat Buyers: Customers who consistently make repeat purchases, ideal for loyalty and upsell opportunities.
- Budget-Conscious Shoppers: Price-sensitive buyers who frequently abandon carts when additional costs like shipping are added, needing discounts or incentives.
Step 3: Build Addressable Audiences Using Federated Audience Composition Feature
These audiences can be built using data outside AEP (i.e., federated). This approach allows businesses to tap into external datasets, such as demographics (age, gender, location, income level), psychographics (shopping habits, product preferences, brand loyalty, online behaviour), and historical data (transactional history, browsing activity, past purchase behaviour, cart activity), to create more comprehensive customer profiles without fully importing data into AEP. These audiences are refined outside the AEP ecosystem and are later enriched with key data points with data in AEP that are essential for driving repeat purchase behaviour.
Step 4: Map key interactions i.e., identify fallout moments, and micro-conversion touch points for addressable audiences across the marketing funnel phases.
Step 5: Identify High-Value Audiences & Data Signals: The marketers can review the above audience map and based on the campaign goals, priority, data availability and budget, determine which audiences to target for optimal impact and results.

Step 6: Build Engagable Audiences using AEP Ingested Data - Addressable audiences can be enriched with real-time data signals collected in AEP to create dynamic, engageable audiences. By identifying where users engage or drop off, marketers can optimize their approach to meet customer needs at each stage. This allows for precise targeting through personalized, omnichannel campaigns, addressing users at critical moments from awareness to conversion. The result is improved engagement, higher conversion rates, increased customer loyalty, and better overall marketing performance.
Conclusion: Audience maps facilitate the design and discovery of segments aligned with business & marketing objectives. They help marketers identify necessary data and establish connections, ensuring optimal federation and ingestion in AEP. By mapping key data signals, marketers can accelerate segmentation and activation workflows, creating addressable audiences through federated data and engageable audiences via data ingested in AEP. This approach fosters meaningful interactions, enables quicker campaign execution, and enhances overall marketing effectiveness.
By strategically utilizing FAC to access addressable audiences and AEP to engage those likely to respond, you can create an efficient marketing strategy that maximizes the value of both types of data sources. Marketers can leverage both ingested and federated audiences within a single system for their experience workflows, providing the data engineering team with the flexibility to use critical and sensitive enterprise data without fully importing it into AEP, all while supporting marketing needs at scale.