Adobe Campaign Classic configuration documentation - Data model | Community
Skip to main content
New Participant
February 20, 2019
Solved

Adobe Campaign Classic configuration documentation - Data model

  • February 20, 2019
  • 2 replies
  • 2634 views

I am trying to understand the Neolane Factory Data model and looking for the latest documentation on the neolane data model

This link https://docs.campaign.adobe.com/doc/archives/en/610/configuration-v6.1-en.pdf

used to have the PDF with the documentation to some of the main tables in it (for V6.1, i am on V7), but now it links instead to the online version which does NOT have the same information

Online version: About Adobe Campaign Classic

I can see that the french version of this pdf still exists, so where is the updated, or if not at least the older v6.1 english version??


This post is no longer active and is closed to new replies. Need help? Start a new post to ask your question.
Best answer by Jean-Serge_Biro

Hi Hansangy,

Please find below Adobe Campaign classic Technical Documentation for data models, English version, valuable for ACC 6.1.1 and 7.0 :

Description of the main tables

Regards
J-Serge

2 replies

Jean-Serge_Biro
Jean-Serge_BiroAccepted solution
New Participant
February 25, 2019

Hi Hansangy,

Please find below Adobe Campaign classic Technical Documentation for data models, English version, valuable for ACC 6.1.1 and 7.0 :

Description of the main tables

Regards
J-Serge

Jonathon_wodnicki
New Participant
February 23, 2019

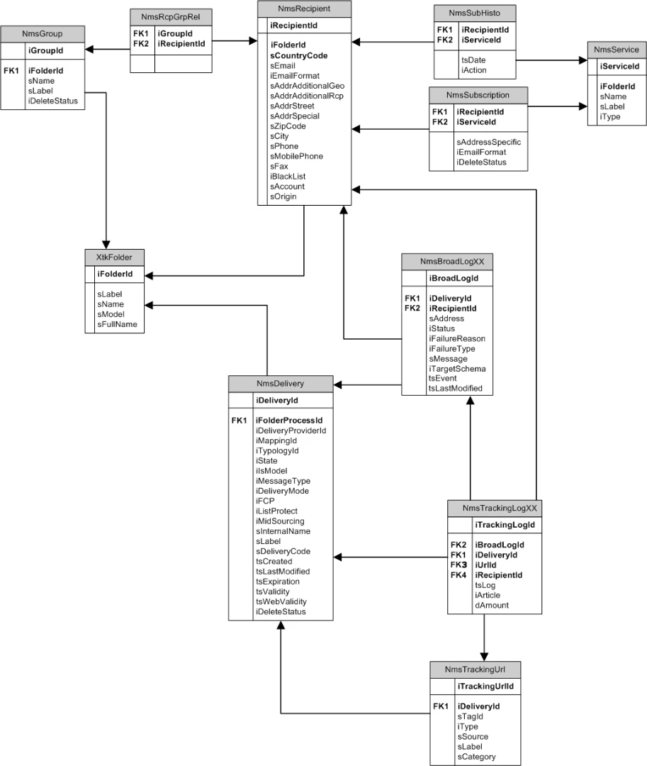
Hi,

The closest you'll get to an ERD in product doc is this diagram:

Thanks,

-Jon