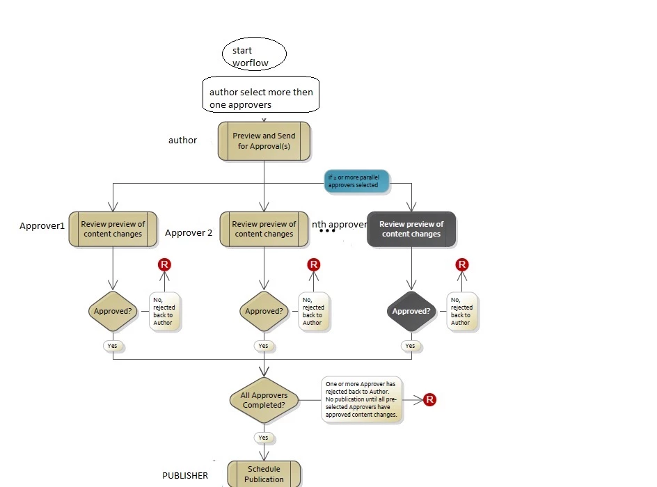
Parallel approval workflow
Hi ,
Can we create parallel approval for workflow in AEM( 6.1).For same content need to send approval request for different user and and if any one approver rejects the content changes, any other approver that have already approved the content will need to re-approve after the author has made any additional content changes based on any approver's reject notes.I am not sure can create like this in AEM. Please check workflow diagram