Solved
Production to development server replication
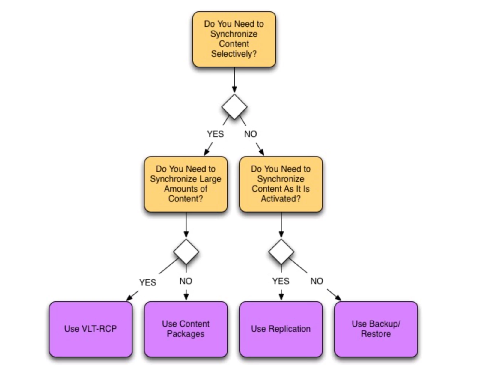
Hi guys,
We are using Adobe 6.2 and need to create replication agent to download the content and configurations from production author to development author. The purpose of this is to create mirror of the production sites to the development site. Is there any article/guide how to be done?
Thank you in advance!
Ivo
