Tuesday Tech Bytes – AEM Week 04 - Content Strategy Using Content Fragments in Adobe Experience Manager (AEM) | Community
Skip to main content
Shashi_Mulugu
New Participant
July 30, 2024

Tuesday Tech Bytes – AEM Week 04 - Content Strategy Using Content Fragments in Adobe Experience Manager (AEM)

  • July 30, 2024
  • 0 replies
  • 1079 views
AEM Discussions

Content Strategy Using Content Fragments in Adobe Experience Manager (AEM)


What are content fragments?

In Adobe Experience Manager (AEM), Content Fragments lets you design, create, curate, and publish page-independent content. They allow you to prepare content ready for use in multiple locations/over multiple channels. They are designed to be API-accessible ideal for headless delivery. Content fragments are based on Content Fragment Model’s, which predefines a structure for the resulting content. Content Fragments are a Sites feature but are stored as Assets.

How are they created and Managed?

Within AEM UI, Content Fragments can be created/managed from below two consoles:

  1. Assets console
  2. Content Fragment Console (AEM Cloud only feature)

Assets Console

               A content fragment can be created and managed via assets console by navigating to the Assets folder where you want to store the fragment. You can create, manage, associate content, configure metadata, annotations and most importantly create variations. In recent service packs, you can also see the structure tree of content fragment including child fragments along with Preview - JSON representation of the content fragment.

Content Fragment Console (AEM Cloud only feature)

 A content fragment can also be created and managed via Content fragment console by clicking on “Content fragments” from AEM start page. This acts like a one stop shop for all actions, a user can perform on a content fragment. Here you also have an extra option of “Bulk Publish” content fragments by selecting a folder and choose include its sub-folders. You can also take advantage of new “Content Fragment Editor” for managing content fragments.

 

The Role of Content Fragments in a headless world?

In Headless world following a decoupled architecture pattern, presentation layer ("head") is separated from its content layer ("content Repository"). This separation allows the backend to deliver content via APIs, making it accessible to any front-end technology stack rendering any client-side application, whether it is a web app, mobile app, or even IoT devices. This architecture is especially beneficial for organizations aiming to deliver content seamlessly across multiple platforms and devices.

 

Using content fragments offers significant advantages by providing structured, reusable, and scalable content solutions that can be delivered across multiple platforms. Their use promotes a more efficient, agile, and future-proof approach to content management, crucial for businesses aiming to maintain a competitive edge in the digital era. This modular approach not only enhances content delivery and performance but also aligns with modern development practices, supporting a more dynamic and personalized user experience.

 

How to access and expose Content fragments

Content fragments can be exposed outside of AEM in 3 ways:

  1. Using OOTB Content fragment core components, a content fragment can author/browsed on a AEM page and using Sling model Exporter expose it as JSON.
  2. Asset HTTP API
  3. GraphqL
  4. Adobe Experience Manager as a Cloud Service APIs (AEM Cloud) – Easy and Efficient way of access and fragment management.

Enhancing Agility with No-Code/Low-Code Capability of AEM Content Fragments

AEM significantly advances no-code/low-code capabilities through its Content Fragments feature, which allows users to add or modify content models directly via the user interface, bypassing the need for traditional code deployments. This feature empowers marketers and content managers to quickly adapt and refine content structures, facilitating faster content delivery and reducing reliance on IT resources.

Advantages

  1. Focuses on creating content that is reusable across different channels and is not tied to any specific medium.
  2. AEM serves primarily as a content management system, allowing other platforms to take charge of content delivery and presentation.
  3. Content is designed to be reusable and independent of presentation, consisting of organized data elements such as text, dates, and references.
  4. Leverage AEM MSM live copy inheritance to maintain copies of a single content fragment for different application use, update the copy in original source and synchronize it across Live copies.

Limitations

  1. Cannot utilize best of AEM’s CMS capabilities.
  2. Only content fragments can be used to expose content.
  3. CMS is being leveraged as just a content store while ignoring its great preview and other robust integration features.
  4. Decoupling with most of the presentation layers.

New features in AEM Cloud for CFs

  1. New Content Fragment Console
  2. Adobe Experience Manager as a Cloud Service APIs (AEM Cloud)
  3. Generate Variations using AI
  4. Export to Adobe Target as offers

Role of GenAI in CFs

In AEM, Generative AI (GenAI) can be used to enhance content creation, management, and personalization processes. Here’s how GenAI can be integrated and utilized with Content Fragments:

Automated Content Creation and management:

GenAI can assist in the automatic generation of content for fragments based on predefined templates or historical data. This can significantly speed up content production, especially for repetitive or standardized content needs across multiple channels.

It also can be used to rephrase, grammar corrections and context-based content manipulations.

Content Personalization:

By analyzing user data and behaviors, GenAI can help tailor content fragments to individual preferences or demographic segments. This can improve user engagement and conversion rates by delivering more relevant and targeted content experiences.

Natural Language Processing (NLP):

GenAI technologies that utilize NLP can enhance the searchability and accessibility of content within AEM by tagging, categorizing, and summarizing content fragments automatically. This makes content easier to manage and retrieve for different purposes.

Translation and Localization:

GenAI can automate the translation of content fragments into multiple languages, making it easier to scale content strategies globally. This includes not just direct translation but also the localization of content to suit cultural nuances and regional preferences.

Enhanced Integration Capabilities:

Organizations can use the best of its platforms for integration with GenAI and then use AEM CURD APIs to create content fragments, facilitating smoother content flows and synchronization.

Universal Editor with CFs

New kid in Adobe world, “The Universal Editor” a one-stop visual editor of AEM sites cloud which enables WYSIWYG(What-you-see-is-what-you-get) for any type of layouts ideal for Headless apps.

 

Managing a Content Fragment via Universal editor

 

Using Universal Editor, once a section of the page is selected where content from a Content fragment is rendered, the properties rail displays and allows for the editing of fields that are defined within the content model of the chosen Content Fragment. Any modifications made are saved automatically once the focus shifts away from the field being edited in the properties rail. Changes are automatically saved once focus leaves the edited field in the properties rail. You can also edit a Content fragment via Content fragment Editor by clicking edit button.

Learn more about how to orchestrate content fragment content for universal editor here

Marketers’ world on Offer management using Adobe Workfront and AEM CFs

Crafting a Seamless Digital Experience: Integrating Adobe Workfront and AEM

In the rapidly evolving digital landscape, marketers and content creators are constantly seeking more efficient ways to manage campaigns and content. Adobe Workfront and Adobe Experience Manager (AEM) stand out as powerful tools in this regard. This section explores how integrating these platforms can revolutionize offer and campaign management, content layout and assembly, enhancing overall digital experience delivery.

The Power of Integration

Adobe Workfront excels in project management, providing marketers with robust tools for planning and tracking campaigns. On the other hand, AEM shines in content management, enabling content authors to efficiently create and manage digital content. The integration of these two platforms can create a powerhouse for managing both content and campaigns from a single point of control.

Predictive Campaign Management

By leveraging predictive analytics, marketers can forecast the outcomes of different campaign strategies and make informed decisions about where to allocate resources. This predictive approach, integrated through both Workfront and AEM, ensures that campaigns are not only well-planned but also data-driven, maximizing ROI.

Middleware Magic: Adobe I/O Runtime

Using Adobe I/O Runtime, a serverless platform, can enhance integration by allowing custom microservices to perform complex tasks. These could include real-time content adaptation for different channels or integrating third-party services like CRM systems or advanced analytics tools. This not only broadens the capabilities of both platforms but also enhances the omnichannel content distribution, crucial for today’s multi-touchpoint digital strategies.

 

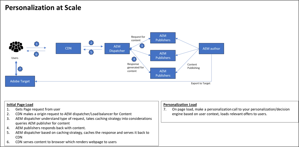
Personalization at Scale

Leverage the 'Export to Target' feature in AEM cloud to push content directly from AEM to Adobe Target for personalized experiences. This allows marketers to quickly test different content variations and personalize campaigns without multiple intermediary steps.

 
Co-author @rohit_utreja 

Useful links:-
https://experienceleague.adobe.com/en/docs/experience-manager-cloud-service/content/assets/content-fragments/content-fragments

https://blog.developer.adobe.com/headless-commerce-content-management-with-aem-i-o-runtime-87c315283b74

https://medium.com/tech-learnings/aem-universal-visual-editor-easily-author-aem-content-anywhere-with-in-context-editing-part-1-5812a9ecb51d

https://medium.com/@mayursatav/understanding-the-difference-between-content-fragments-and-experience-fragments-in-aem-8acd9978c360

https://medium.com/@toimrank/aem-content-fragment-6990bb4b941

https://medium.com/globant/build-an-aem-content-fragment-process-with-chatgpt-7da6c6c7fe92

https://medium.com/@jlanssie/setup-headless-content-delivery-and-content-creation-in-aem-cb03e08cc4d5

 


Q&A

Please use this thread to ask questions relating to this article

This post is no longer active and is closed to new replies. Need help? Start a new post to ask your question.