Email campaigns Management - Time consuming? | Community
Skip to main content
New Participant
January 8, 2019
Solved

Email campaigns Management - Time consuming?

  • January 8, 2019
  • 11 replies
  • 8024 views

Hi,

I was wondering what were your experiences in Campaign management; to be more specific how your teams have been handling all the campaign activities (how does the marketing request a new campaign, where are the assets shared, if you used ticketing tool or excel, etc.).

I have worked with Jira for the campaign requests where then the marketing would attach an excel sheet with the email template and details of the campaign but found it quite time consuming.  I was wondering if anyone has a better approach.

Thanks!

This post is no longer active and is closed to new replies. Need help? Start a new post to ask your question.
Best answer by

Hey Natascia,

Let me spill some of my tea for you sis... 

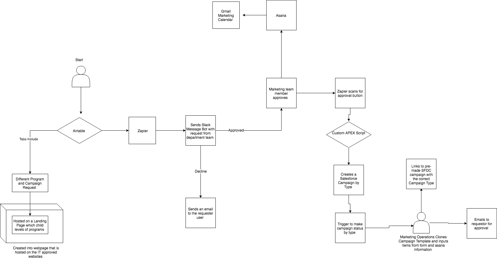
Graph:

The tools I use are:

Airtable

  • Tabs include: Email Request, Program/campaign request- includes landing page
  • Tabs also can turn into form landing pages which are hosted on a massive landing page that lets you pick your request by email, landing pages, campaigns, programs
  • Sample Email tab consists of basic information: name (concatenate formula for naming convention), product type, email date/time, data segmentation (drop-down list),

Zapier

  • I use this tool to connect Slack, Asana, Salesforce
  • You will have to ask a technical customer service rep to increase your path decision, they usually allow 3 but you can increase it if you say please

Gmail

  • Create a specific calendar for marketing campaigns, helps with marketing team meetings and sales meetings (automated)

Asana

  • Automatically creates the task under the Campaigns and connects to Gmail Marketing Calendar section that gets created

Slack

  • Specific channel for campaign request or email if your company doesn't have slack

Salesforce

  • Created a Salesforce campaign apex triggers that  automatically creates campaign status by type

Marketo

  • Template my programs so I can clone the standard workflows and connect to SFDC 

Knak

  • Plug and play email and landing page SAAS platform

1. Request from the marketing campaign coordinator (internal or external) through a master landing page that has different campaign types

2. Request sends to Slack alert on a specific channel

3. Campaign Manager approves and Zapier automatically creates an asana task which then creates a specific Gmail calendar and also creates a Salesforce Campaign with the correct salesforce campaign type

4. Marketing Operations clones templates and puts the correct information in the designated areas, sends for approval from the requester and connects the Campaign flow to the approved SFDC Campaign

Benefits

- If you have external campaign individuals helping you with campaigns and content they can create a campaign without you having to create an SFDC user (which cost money)

- Creates a specific Gmail Calendar that allows you to have a full idea of content to help with marketing and sales play and align specific it for full effectiveness

- Reporting: Go to Airtable to see campaign request vs. campaign approved

- Data Normalization when doing attribution with Bizible and Leandata Clarity with campaign status on SFDC

11 replies

Accepted solution
January 11, 2019

Hey Natascia,

Let me spill some of my tea for you sis... 

Graph:

The tools I use are:

Airtable

  • Tabs include: Email Request, Program/campaign request- includes landing page
  • Tabs also can turn into form landing pages which are hosted on a massive landing page that lets you pick your request by email, landing pages, campaigns, programs
  • Sample Email tab consists of basic information: name (concatenate formula for naming convention), product type, email date/time, data segmentation (drop-down list),

Zapier

  • I use this tool to connect Slack, Asana, Salesforce
  • You will have to ask a technical customer service rep to increase your path decision, they usually allow 3 but you can increase it if you say please

Gmail

  • Create a specific calendar for marketing campaigns, helps with marketing team meetings and sales meetings (automated)

Asana

  • Automatically creates the task under the Campaigns and connects to Gmail Marketing Calendar section that gets created

Slack

  • Specific channel for campaign request or email if your company doesn't have slack

Salesforce

  • Created a Salesforce campaign apex triggers that  automatically creates campaign status by type

Marketo

  • Template my programs so I can clone the standard workflows and connect to SFDC 

Knak

  • Plug and play email and landing page SAAS platform

1. Request from the marketing campaign coordinator (internal or external) through a master landing page that has different campaign types

2. Request sends to Slack alert on a specific channel

3. Campaign Manager approves and Zapier automatically creates an asana task which then creates a specific Gmail calendar and also creates a Salesforce Campaign with the correct salesforce campaign type

4. Marketing Operations clones templates and puts the correct information in the designated areas, sends for approval from the requester and connects the Campaign flow to the approved SFDC Campaign

Benefits

- If you have external campaign individuals helping you with campaigns and content they can create a campaign without you having to create an SFDC user (which cost money)

- Creates a specific Gmail Calendar that allows you to have a full idea of content to help with marketing and sales play and align specific it for full effectiveness

- Reporting: Go to Airtable to see campaign request vs. campaign approved

- Data Normalization when doing attribution with Bizible and Leandata Clarity with campaign status on SFDC

npaseroAuthor
New Participant
January 15, 2019

This is great, thank you!

Huihsing_Kiang3
New Participant
January 10, 2019

I'm currently transitioning our email request form from Word Doc/Spreadsheet to the SmartSheet. Marketing campaign managers will be trained to fill up the form which will get imported into a spreadsheet format in Smartsheet automatically. Based on the division, the email alert will be sent to the different Marketo end user to build the email. I think one key to success is to be keen and frank at the front. If they do not follow the process and complete the form (they can't submit it till they fill up the required field anyway), the email will not be built in Marketo. Of course, you'll need to get the blessing and support from the upper management. Once the process is built and everyone gets used to the system, it'll run smoothly and save you tones of time.

Good luck!

Nina_Valtcheva5
New Participant
January 9, 2019

We have a google form (Marketo Request Form) that we have our campaigns & field marketing teams fill out whenever they want a new email, webinar or event program, list upload, digital content tracking, etc. basically anything Marketo-related. It comes through in a google sheet for us and it's very easy to manage but we are a small team of 2. What's nice is we provide viewing access to the google sheet so everyone can see the email schedule so great visibility into what's in the queue.

Sarah_White1
New Participant
January 10, 2019

Hi Nina,

I am also on a very small team looking for an easy way to manage requests from different teams. If you're open to sharing, I'd love to see what fields you use on your google form to help your internal processes!

Nina_Valtcheva5
New Participant
January 10, 2019

Sure! Unfortunately I can't provide a link since the google form is internal but will try to summarize.

We first ask them to select the type of request:

Then depending on their choice, they get taken to that specific form. On the email form, here are the things we ask for (all required fields):

  • Email Description
  • Email Send Date
  • Email Subject Line
  • Email Content (they must insert a link to a google doc that has the copy. If there are 3 invites for an event, for example, we ask them to just have everything in 1 google doc so it's easier to find - including the email copies, landing page copy, and all confirmation and reminder emails)
  • Email Images (they must insert a link to a google drive folder that contains the banner and any other images, or they have the option to say "generic" banner)
  • Persona Audience (we list out all of our persona segments as picklist boxes they can check and also present "add all" and "other" options where they can type in anything beyond the standard options)
  • Account Segment (same picklist type as above)
  • Funnel Stage (same picklist type as above)
  • Target Geography (same picklist type as above)
  • Any audience exclusions
  • SFDC Campaign to sync responders to

Hope that helps!

Amy_Goldfine
New Participant
January 9, 2019

We don't currently have a ticketing system per se, but we do have the requestor (usually product marketing) fill out a request form (a clone of a Google doc template). No matter what system you use, make sure:

a) your Marketo template is highly tokenized

b) your request form has a field for every token

I highly recommend watching Edward Unthank and Andy Varshneya's Summit 2018 talk on a Center of Excellence approach.

Amy GoldfineMarketo Champion & Adobe Community Advisor
Amy_Goldfine
New Participant
January 9, 2019

Oh we are using Asana although I'm not sure we're using it as well as we could be.

Amy GoldfineMarketo Champion & Adobe Community Advisor
J_Grant_Gray
New Participant
January 9, 2019

I would also evaluate Podio.

Super customizable, has great automations and integrations.

We had to move to Workfront and it took months to get close to what was created in Podio and it wasn't nearly as easy to use.

ChristinaZuniga
New Participant
January 9, 2019

Gasp . The awkward moment when the Marketo guru from your old job sees you talking about the amount of time it took to fill out forms requesting him to build stuff in Marketo...

ChristinaZuniga
New Participant
January 8, 2019

One of my previous jobs was HEAVILY focused on filling out forms to get things made. I worked as a campaign specialist at a large international company on a team where 3 of us would come up with campaigns for our respective products and then spend probably 30% of our time trying to get stuff built. By that I mean filling out forms for different groups (content, images, website, marketo, etc) to request items for our campaigns. Naturally at multiple times different managers tried to combine ticketing systems to make this go easier, but it never worked. Project management is a major area for MOPs that is often overlooked by leadership who underestimate the time something like this takes.

npaseroAuthor
New Participant
January 9, 2019

Right, in my past experiences either there was someone dedicated to filling out the forms from the Operations team or the Marketing would just refuse to make email campaigns with Marketo as they were used to deal with Agencies that took care of everything without any forms to fill.

Dan_Stevens_
New Participant
January 8, 2019

We use Workfront.  More detail can be found in my reply in this thread: Re: MARKETO SOP

Anne_Angele1
New Participant
January 8, 2019

I've worked with a variety of different tools/approaches (PM/no PM, Jira, Asana, GoogleDrive, Basecamp, etc). Regardless of the tools they use, the companies I've seen that are most efficient all have a template or form that marketing uses to provide materials - sender name, copy, template, send date, audience, images, etc. - and have been trained to exclusively follow this process. While it's unlikely you can completely eliminate the back and forth, having a clear outline of what is needed helps a lot and little details are overlooked less often.

Josh_Hill13
New Participant
January 8, 2019

Yes, I agree. It will never be perfect.

Create a process, define it, setup some type of request form/template and keep making people fill it out with you. The people who get it will be your friends and get their stuff done faster.

Jesse_Richard
New Participant
January 8, 2019

We use Wrike (project management software built for marketers) to manage all campaign requests. On our team, each programs manager has a specialist under them that creates the program, cloned from a shell. We have forms set up within Wrike for the Program Manager to submit all the information needed for a program, at which then the specialist creates the program. If they want an email sent out to promote the program, they then submit another form to my team (MarOps) for deployment.

Josh_Hill13
New Participant
January 8, 2019

There is no perfect approach. Depends on how you've setup MOPS and Campaign Production.

  • Central Intake - Kevin's approach.
    • I generally do this for submissions, but I don't rely on the PM to know or do all of the follow up. I know a lot of BPOs do this in Asia though.
    • I find that this helps the kickoff but you still  need a Journey Call with most marketers.
    • Most marketers don't want to fill out forms or aren't as prepared as you want. You need to sell the process or get Execs to require it.
    • you will still need to work with them to translate requirements into Marketo-speak.
  • Systems to Try - I use these mostly for recording communication and central files for each campaign.
    • JIRA
    • Wrike (designed for marketing and creative teams)
    • Trello
    • Asana
    • Excel
    • GoogleDrive - in my ideal world all the files are attached to a ticket in Wrike, but sometimes you can't do that, so creating a Drive folder for each Campaign is the next best choice.