Engagement vs. Trigger Smart Campaigns
Hi all!
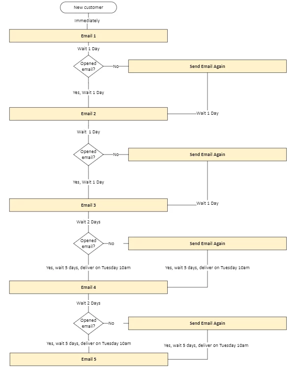
I'm working on a new nurture series. This is the email sequence that I would like to use. Would you recommend a set of triggered smart campaigns or an engagement program? Email 1 will be triggered to be sent by being added to a static list.

Right now I have it all set up with trigger smart campaigns, but was wondering when/if an engagement program is better. Thank you!