Resend emails with A/B testing in an Engagement Program
Hi,
Is there any way to re-send a same email with another subject line to those who haven't opened the email with the original title?
This is what I'm trying to set up.
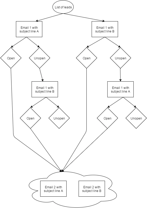
There are a few emails ready in one stream under an engagement program. After A/B testing for the Email-1, I'd like to send the same email to those who haven't opened them, but with the different subject line. (i.e. Those who received the email with subject line A will receive the one with subject line B, and vice verse). Of course, those who have opened the first email regardless of subject line will receive the second email a few days later. If possible, I'd like to set up the similar thing on the Email 2, 3 and so on.
Just in case, this is the flow I'd like to make.

I appreciate your help!