Trigger Campaign - Send 2nd email based off of action
Hello
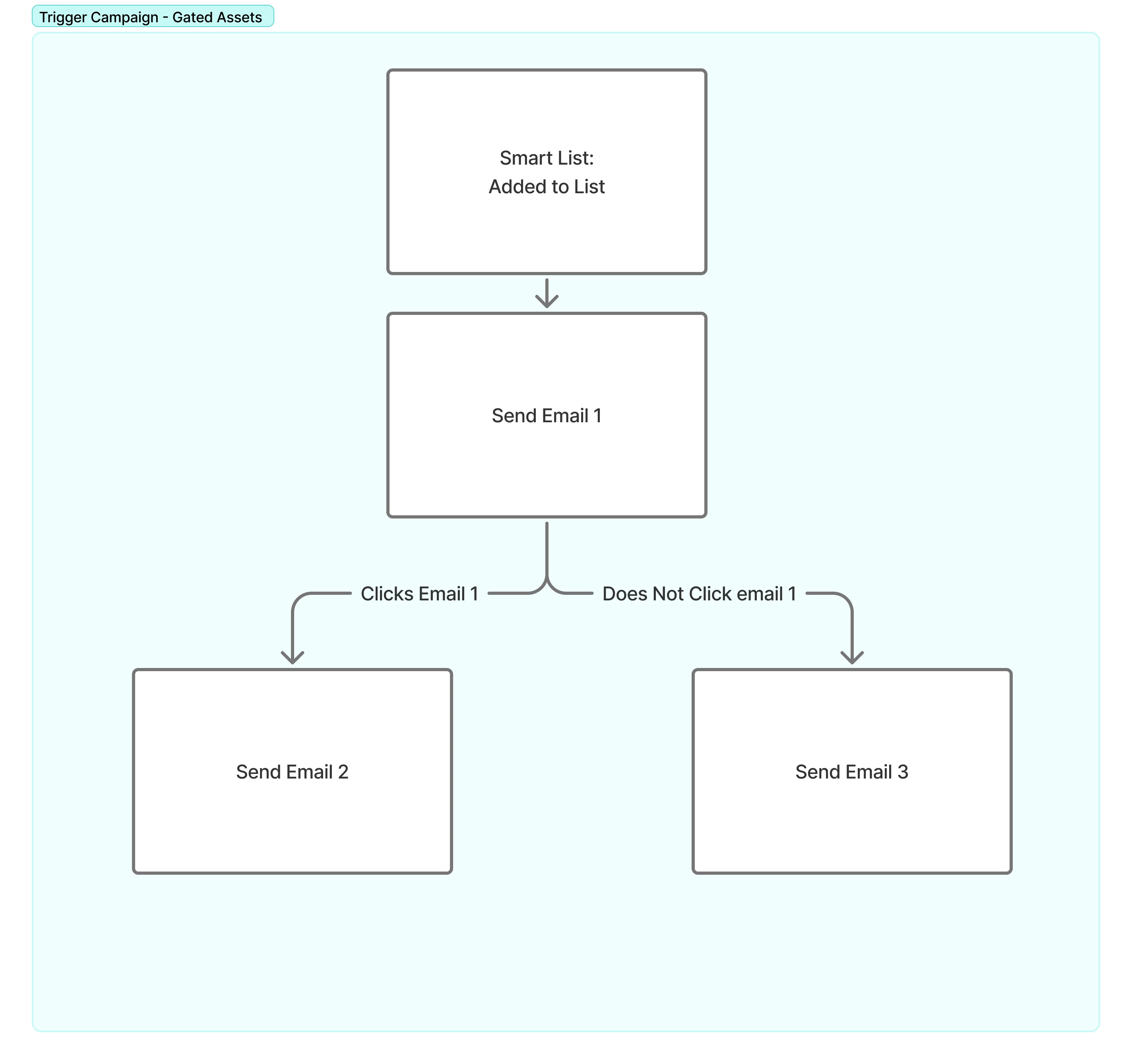
How do I send a 2nd email based on whether the person clicks on a link or doesn't click on a link in the 1st email?

Hello
How do I send a 2nd email based on whether the person clicks on a link or doesn't click on a link in the 1st email?

Well, "Clicks Link in Email" is a trigger. You can specify the email and the link, and if the click happens, your Flow Step will be executed.
"Not clicking" is obviously not an action, and therefore it can't be a trigger. But "Not Clicked an Email" is a filter, so you can say that if a person has not clicked a specific link in a specific time frame in the past, send them Email 3.
So you can build a scenario like: If Person clicks Email 1, send them Email 2 immediately. And after one week: If person did not click Email 1, send them Email 3.
Enter your E-mail address. We'll send you an e-mail with instructions to reset your password.