Trigger email based on link clicked in alert? | Community
Skip to main content
New Participant
January 31, 2025
Solved

Trigger email based on link clicked in alert?

  • January 31, 2025
  • 2 replies
  • 2118 views

Hi - 

I'd like to implement a flow for event approvals that looks like this:

  1. Person registers via a form and sees thank you message that approval is pending
  2. Alert goes to approver with a link to click to approve or decline
  3. Email is then triggered to the person who registered, confirming or declining their attendance

I can't figure out how to trigger the email send to the person who registered. Would a webhook be able to do this?

Best answer by Miray

Yes @miray ! With the approval email being sent to someone internal as an alert. 

 

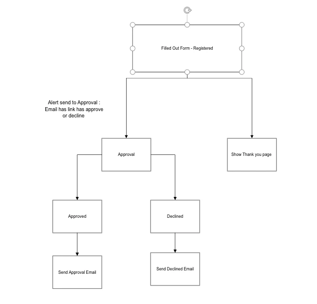
The status on Filled out form = Waitlisted. Then once approved = Registered. Declined = Declined. 


@jroscoe-3 if you wanna automate this process I would create 2 landing pages, one for lead registartion and another one for internal use for approval process. 

Event Registration Lead Landing Page and Form :

This page will serve as the primary entry point for leads to register for the event.

Components:

  • Event Form: Include all necessary fields for lead registration.
  • Action: Once a lead fills out the form, their event campaign member status should be automatically set to "Waitlisted." into Event Program

Internal Use Page - Registration Approval

Purpose: This page will be used internally to manage and approve event registrations.

Components:

  • Lead Email Address: A field to input the lead's email address. Ensure your internal team uses the registrant's email address.
  • Event Approval Status: A pick list with the options "Approved" and "Declined."

Action:

  • Alert Email: When a lead fills out the registration form, send an alert email to the internal team. The email should contain the lead's details, such as their email address, ( You can use tokens to dynamically insert the lead's details into the email.) and include a link to the event approval form page.

Smart Campaign:

  • Trigger or Batch Campaign When a member of the program has a status of "Waitlisted" and the Event Approval status is changed to "Approved." or Event Approval field value is Approved
  • Confirmation Email: Send a confirmation email to the leads whose status has been changed to "Approved."

 

2 replies

SanfordWhiteman
New Participant
January 31, 2025

Would a webhook be able to do this?

Webhooks wouldn’t be of use here.

 

But meeting your overall requirements is quite simple in Marketo.

 

First, realize — not just in this context, but anywhere in marketing automation — you cannot trust a mere link click to be a human action. Both mail scanners (bots) and humans register link clicks. For something as sensitive as approval, you almost certainly do not want to trust a link click. I wouldn’t.

 

Instead, you use the Big Button Form concept. You take them to a page with a big button — you’ve surely encountered this in your online travels — and they click the button. Behind the button is a form, but they don’t need to know that. The important part is mail scanners won’t click that button, so you can always trust a human did it.

 

So you set up a Big Button Form, e.g. a Marketo form with only the button shown. Make Email Address a hidden field, set to Auto-Fill from a query parameter Email.

 

Create an LP with an unguessable name. Use a GUID, for example.

 

Just before the closing </body> tag on the LP, add this code to make sure source fields are not included in the form submission, like so:

 

MktoForms2.whenReady(function (form) { form.addHiddenFields({ _mkt_trk: "", mkt_tok: "" }); form.onSubmit(function (form) { form.vals({ _mkt_trk: "", mkt_tok: "" }); }); })

 

 

Now you have a suitable approval form. Send the approver a link to the LP, attaching the Email Address field to the URL using a Velocity {{my.token}}:

 

<a href="https://pages.example.com/9685cfed-f705-4b41-bc60-4f728a4d68a4?Email=${esc.url($lead.Email)}">Approve this person</a>

 

 

Now, when the approver clicks that link and then submits the Big Button Form, the activity will show up in the original lead’s activity log and you can trigger on it any way you want.

 

Jroscoe-3Author
New Participant
February 3, 2025

Thank you @sanfordwhiteman this gave us what we needed to build this out codewise and @miray  thank you for helping outline the flow. We have a working solution now! 😁

Miray
New Participant
January 31, 2025

@jroscoe-3  Which event platform are you using? Do you have Integration alredy set up with marketo and the event platform ?

Jroscoe-3Author
New Participant
January 31, 2025

@miray  not using one unfortunately, which is one of the reasons I'm trying to see what's possible within Marketo. 

Miray
New Participant
January 31, 2025

@jroscoe-3Can you confirm that you are looking to build a process similar to the one below?