Question
What is the proper way to set up an intricate, behavior-based nurture program?
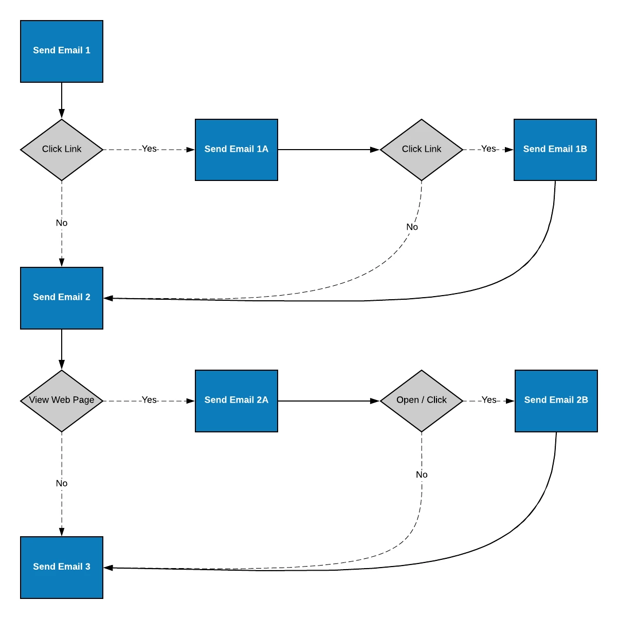
What is the best way to set up this nurture program using nested program/smart campaigns/streams/etc:
Send Email 1
>If click, send Email 1A
>If not, send Email 2
If they clicked in Email 1A, send email 1B
If not, send Email 2
and so on.
Here is an image of the workflow I'm trying to set up within Marketo:
